联系方式

地址:山东省青岛市松岭路99号beat365亚洲体育官方网站南区4号教学楼

邮编:266061

beat365亚洲体育官方网站官方公众号

2023年beat365亚洲体育官方网站优秀学士学位论文名单公示

2023-06-21 16:55:17

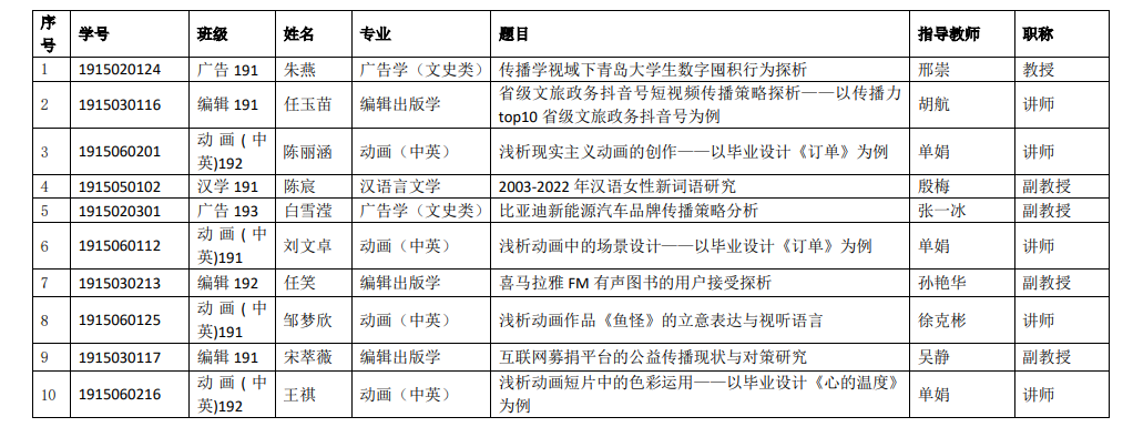
根据《beat365亚洲体育官方网站优秀学士学位论文评选办法》等文件精神,按照公平、公正的原则,经beat365亚洲体育官方网站答辩委会评议,拟推荐朱燕等10位同学的学士学位论文为“2023年beat365亚洲体育官方网站优秀学士学位论文”,现予以公示。


公示期3个工作日,如有异议请实名反馈至beat365亚洲体育官方网站教学办,联系电话:88959182。 

beat365亚洲体育官方网站

2022年6月21日