beat·365(亚洲)体育-官方网站
新闻资讯
beat365亚洲体育官方网站新闻
信息公告
信息公开
活动通知
关于我们
beat365亚洲体育官方网站简介
历史沿革
现任领导
机构设置
工作制度
院系设置
影视动画系
名系基本情况
团队队伍
传播系
名系基本情况
团队队伍
广告与影视系
名系基本情况
团队队伍
中文系
名系基本情况
团队队伍
专业及硕士点设置
本科专业
动画
编辑出版学
广告学
汉语言文学
硕士点
艺术学(戏剧影视学)一级硕士点
出版专业硕士点
戏剧与影视专业硕士点
硕导风采
学术研究
员工动态
科研平台
研究成果
专业赛事
外聘专家
人才招聘
招生工作
就业工作
创新创业
员工风采
党建工作
党建动态
理论学习
党务公开
组织结构
工会工作
联系我们
学团组织
校园文化活动
学子风采
国际办学
合作企业
合作企业
合作项目
合作新闻
English
新闻资讯
beat365亚洲体育官方网站新闻
信息公告
信息公开
活动通知
联系方式
地址:山东省青岛市松岭路99号beat365亚洲体育官方网站南区4号教学楼
邮编:266061
beat365亚洲体育官方网站官方公众号
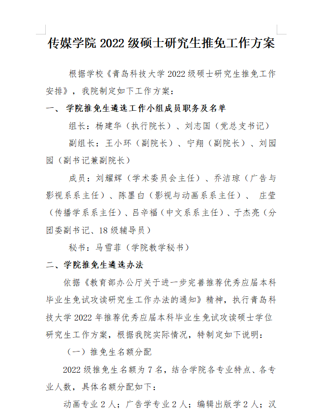
beat365亚洲体育官方网站2022级硕士研究生推免工作方案
2021-09-15 20:54:30